三十六周刊,记录这周我看到的有价值的信息,主要针对电商领域,内容主题极大程度被我个人喜好主导。这个项目核心目的在于记录让自己有印象的信息做一个留存以及共享。
这是三十六周刊的第 4 期,本系列每周日更新,主要内容为每周收集内容的分享。
- 微信公众号:三十六Alan
- 邮件订阅:https://weekly.sanshiliu.com
- 投稿:hi@sanshiliu.com
自言自语
上周回了一趟海口,感觉小城市确实安逸,但是仅限于去旅游或者一家老小都在那,因为房价和消费并不低,能安逸的前提是不能背贷款和有家庭的压力。
随着 Apple iWath S10 的上线,由于国行没有快充最终还是 2499 下手了 S9 替换掉了红米手表。本意是用来做运动检测和健康检测的,但是其实发现也没能坚持运动,而且红米手表好像也有这些功能。不过总的来说如果手机是 iPhone 的话 iWath 还是比较好用的。
充满电可以用两天,手表质感不错。差评是不能录公司的门禁卡了,每天只能用卡刷了。
新闻
2024 亚马逊全球开店跨境峰会定档 12/9-12/12
查看详情,自从上次没有参加会员日活动被亚马逊毒打之后,我现在深刻的理解到跟随平台的意志是很主要的一件事情。还是要抽空听一下亚马逊平台的政策变化。
很有可能会有关于亚马逊低价商店的报道。
亚马逊消费电子品类攻略手册
本期手册涵盖6大维度实用干货,您可以下载完整版手册深入学习!下面小编将为大家重点解读2大消费趋势以及合规、产业带的官方解决方案,一起了解吧!查看详情
亚马逊低价商店要求曝光
根据卖家曝出的信息,除了价格有上限,亚马逊低成本店铺的商品还有以下要求:
- 商品状况必须为“新品”
- 所有商品必须使用无品牌名称发布
- 对于储存在亚马逊运营中心的商品,重量不可超过 1 磅,尺寸不可超过 14x8x5 英寸
- 商品不可被分类为危险品
- 商品不可带有电池
- 商品不可食用(例如食品)或用于皮肤表面
- 商品必须遵守进口指南、出口指南和贸易政策。目前,低价商品店铺不接受需要额外文件才能满足跨境合规性要求的商品
消息人士称,亚马逊低价商店可能11月份会在前端出现,届时美国消费者将在亚马逊首页看到一个明显的入口。
TikTok Shop 美区跨境商家入驻标准调整

随着亚马逊的风险越来越高,我其实真的是比较建议多平台发展的, 但是一定要在当前精力允许的情况下再去尝试。
亚马逊欧洲站将于 10 月 30 日起调整大件商品退货政策
根据新的规定,重量超过 31.50 公斤或最长边(含包装)达到 175 厘米的货物将由卖家在“卖家自发货”(FBM)系统中自行管理,因为亚马逊的仓库不再接受此类商品。此项政策适用于亚马逊德国、西班牙、法国和意大利站。
其实用第三方海外仓发货也有好处,可以更紧密的和客户联系降低退货率,但是就是海外仓的服务参差不齐,需要一段时间去适应。
百思买宣布感恩节当天将关闭所有门店
百思买(Best Buy)宣布感恩节当天将关闭所有门店,以给予员工休息时间。近年来,包括百思买在内的大多数零售商选择在感恩节不营业,优先考虑员工福利和家庭时间。
那么,是不是线上的活动流量就变得更大了呢?
Shopify 向所有商家开放拆分发货功能
Shopify 向所有商家开放拆分发货功能。当购物车中包含无法一次发货的商品时,发货订单可以拆分为多个货件。
同时,当订单包含“预购、订阅、从不同地点发货的产品、不同发货预设中的产品、Buy with Prime产品”等类型商品时,订单会自动被拆分为多个货件。此次更新优化了商品发货流程,有助于商家提高发货效率,提升客户购买体验。
亚马逊为 Prime 会员增加燃油折扣服务
亚马逊近期推出了一项新优惠,旨在帮助其 Prime 会员在加油时省钱。Prime 会员在全美约 7000 家 BP、Amoco 和 ampm 加油站加油时,可享受每加仑 0.10 美元的折扣。
淘宝重锤“仅退款”
“仅退款”政策本意在于,快速响应消费者需求,保障消费者权益,但在实际操作中部分商家因此遭受了不公平待遇,部分“羊毛党”利用规则漏洞,频繁发起无理由退款请求,给正常经营的商家带来损失。
淘宝为了弥补仅退款规则漏洞,淘宝通过持续升级“仅退款”异常行为识别模型,新增对异常高频退货、寄回调包、退货后物流异常等情况的识别,有效打击羊毛党、黄牛党。
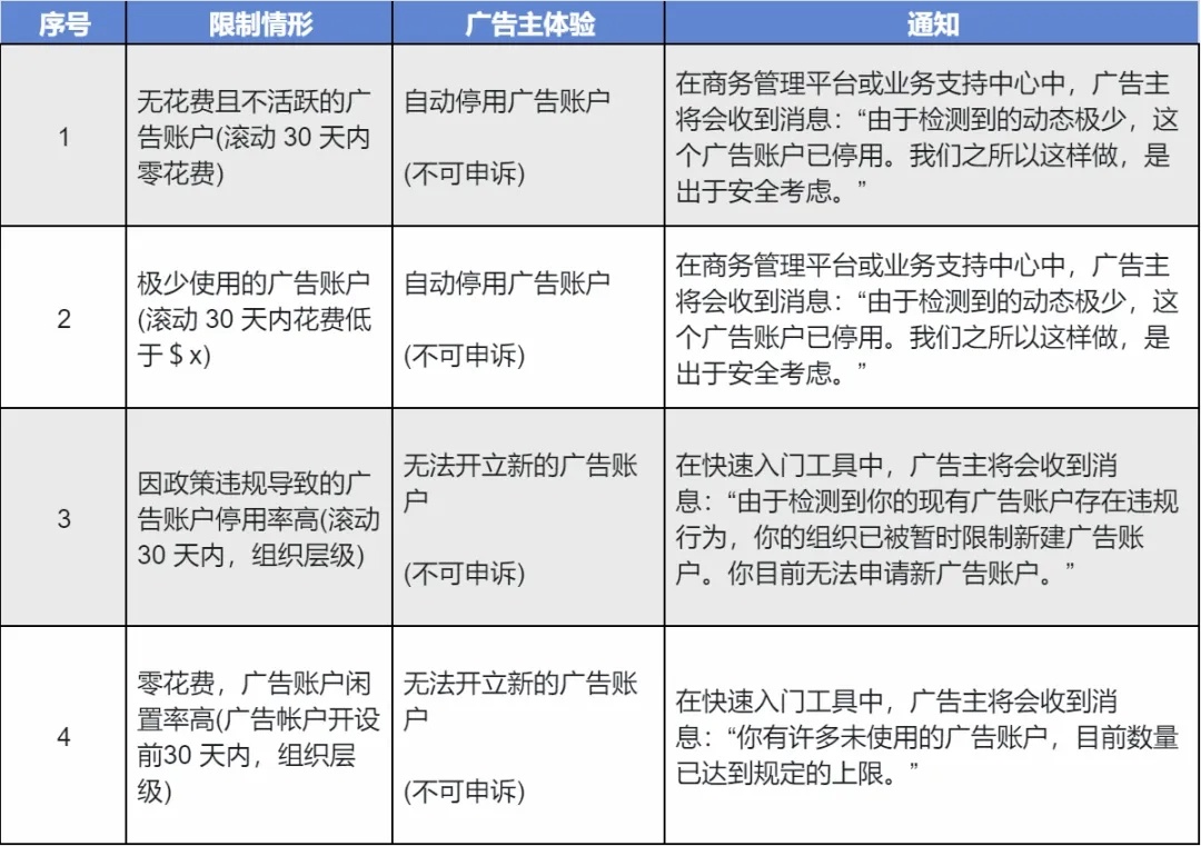
Meta 推出新的广告账户层级限制规定
2024 年 10 月 16 日起,Meta 针对腰部广告主(Mid-Market)推出了一系列广告账户层级限制规定。

有棵树三个月净利仅 31 万
跨境电商老牌大卖有棵树近日发布其 Q3 财报,数据显示今年 7-9 月营收 9984 万元,同比去年减少 8.69%,利润仅有 31 万元!
要是换做往年,我多多少少要说一句不然小公司好。但是换做今年嘛,我表示理解,起码还有利润不是?
读者问题解答
为什么广告转化率好,关键词自然排名上不去?
我们一个产品广告转化率高达 28%,每天的广告 500 下,广告出单都 140 单,按道理说这个数据足够把一个关键词推上前 10 了呀。但是自然排名总是在 20 名以后徘徊,就是上不去。
以前只关注广告转化率,忽略了一个细则,最近我反复观察了我们店铺产品的数据,我们只有顶部页面的转化率很高,其他位置的转化率只有 15% 左右,
然后我继续深入查看了业务报告中的转化率只有 12% ,由此可见关键词自然为应该是看的总的转化率情况,单单广告顶部转化率高,但是当关键词自然位到不了顶部的时候自然就转化低,一下子就陷入了死循环。
暂时只想到了两个办法:
- 降价提高自然转化率
- 降低 CPC,提高预算,增加每天获得的流量,推动自然位缓慢上涨
接下来会用一个新链接去验证这个理论是否正确。
亚马逊人能做 Temu 吗?
近年来,大家应该都能察觉到亚马逊的大促增速乏力,事实上整个旺季的流量分布已经发生了变化。那么基于这样的行业趋势,亚马逊卖家究竟适不适合做 Temu,今天我就来跟大家深入聊一聊。
读者朋友们先思考一下,下期我们将围绕这个话题进行讨论。
© 版权声明
文章版权归作者所有,未经允许请勿转载。


